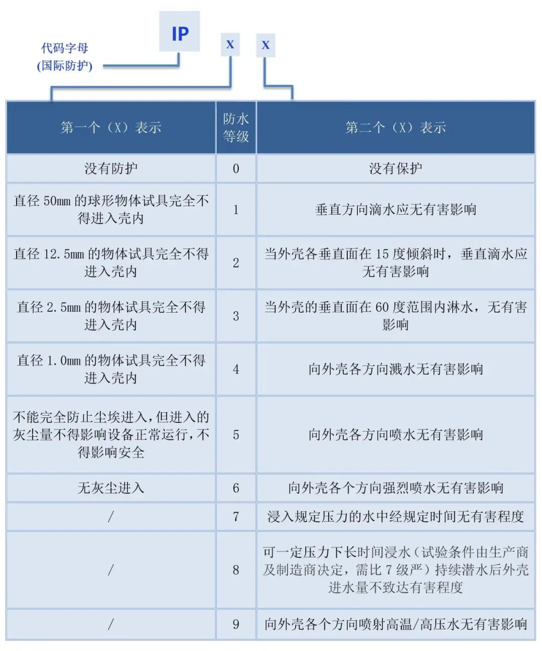
外殼防護等級(IP代碼)是針對電氣設備外殼防止異物侵入、防塵、防水的特性加以分級,來源是國際電工委員會的標準IEC 60529。在這個標準中,針對電氣設備外殼對異物的防護IP等級的格式IPXX及字母組合,其中XX為兩個阿拉伯數字,第一個數字表示產品防塵、防止外物侵入的等級;第二個數字表示產品防濕氣、防水侵入的密閉程度。
標準
GB/T 4208-2017
IEC 60529:2013
EN 60529:1992+A1:2000+A2:2013
試驗項目
防塵 ----- IP1X~6X
防水 ------ IPX1~X9
標識
外殼提供的防護等級用IP代碼以下述方式表示。
IP代碼的配置
不要求規定防護等級數字時,由字母“X”代替(如果兩個防護等級都無時用“XX”表示)代表無對應的防護能力。
附件字母和(或)補充字母可忽略,不需代替。
當使用一個以上的補充字母時,應按字母順序排列。
當外殼采用不同安裝方式提供不同的防護等級時,制造廠應在相應安裝方式的說明書上表面該防護等級。
IP代碼含意


